首页
>
造价管理
> 题目详情
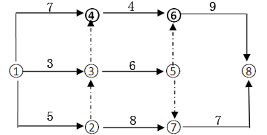
<p>某工程双代号网络计划如下图所示,其中关键线路有( )条。<img title="" alt="" src="https:/
分类: 造价管理
发布时间: 2023-11-02 22:08
浏览量: 1
某工程双代号网络计划如下图所示,其中关键线路有( )条。
A.2
B.3
C.4
D.5
正确答案是B
← 返回分类
返回首页 →
相关题目
发达国家对私人投资项目的造价管理体现为( )。
二级造价工程师的工作内容是( )。
某公司发行普通股正常市价为75元,估计年增长率为13%,第1年预计发放股利3元,筹资费用率为股票市价的11%,则新发行普通股的成
下列关于建筑工程一切险赔偿处理的说法中,正确的是( )。
依据《合同法》,合同中免责条款无效的情况,不包括( )。
↑