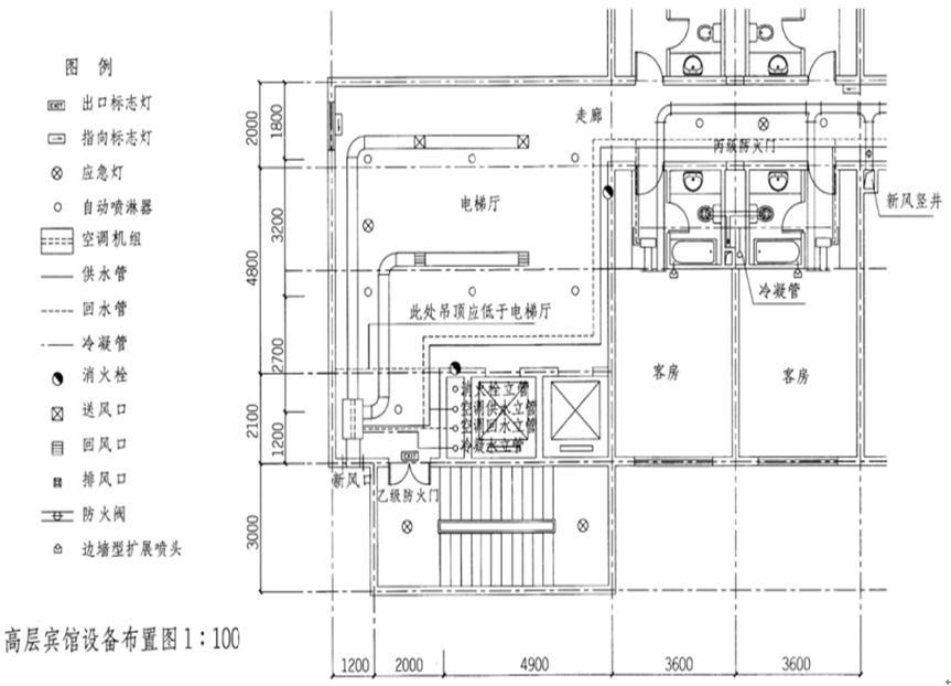
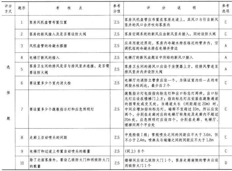
任务说明
下页图为建筑高度不超过32m的高层宾馆局部平面图,根据规范要求布置以下内容:通风空调系统、自动喷淋器、消火栓、出口标志灯、疏散指示灯、应急灯、防火门。
作图要求
1.防火门:要求标明防火级别。
2.通风空调系统:客房采用风机盘管+新风系统,电梯厅采用新风机组+散流器系统;卫生间设机械排风。要求合理布置送风管、送风口、回风管、回风口、排风管、排风口及防火阀。
3.给排水:客房、走廊及电梯厅布置自动喷淋头,走道内布置消火栓。
4.疏散照明:走道内布置指向标志灯、出口标志灯、疏散照明灯。


参考作图提示
