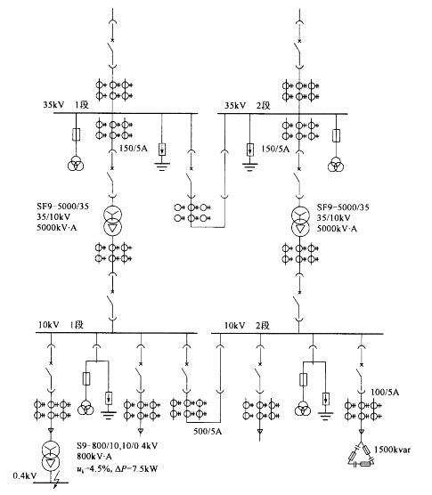
<p>一座35kV变电所,有两回35kV进线,装有两台35/10kV容量为5000kV·A主变压器,35kV母线和10kV母线均

分类: 电气工程师供配电专业 发布时间: 2023-11-03 00:24 浏览量: 0

一座35kV变电所,有两回35kV进线,装有两台35/10kV容量为5000kV·A主变压器,35kV母线和10kV母线均釆用单母线分段接线方式,有关参数:如图所示,继电保护装置由电流互感器、DL型电流继电器、时间继电器组成,可靠系数为1.2,接线系数为1,继电器返回系数为0.85。 假定该变电所在最大运行方式下主变压器低压侧三相短路时流过高压侧的超瞬态电流为1.3kA。在最小运行方式下主变压器低压侧三相短路时流过高压侧的超瞬态电流为1.lk A,主变压器过电流保护装置的一次动作电流和灵敏度系数为下列哪一项?(假定系统电源容量为无穷大,稳态短路电流等于超瞬态短路电流,过负荷系数取1.1)() (A)106.8 A,8.92 (B)106.8 A,12.17

A.128. 1

B.7.44

C.128. 1

D.8.59

正确答案是C