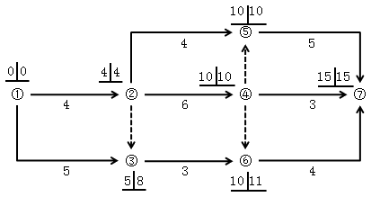
<p>某工程双代号网络计划如下图所示,图中已标出每个节点的最早时间和最迟时间,该计划表明()。 <img alt="" src

分类: 目标控制(交通工程) 发布时间: 2023-11-03 00:36 浏览量: 0

某工程双代号网络计划如下图所示,图中已标出每个节点的最早时间和最迟时间,该计划表明()。

A.工作1-3的最迟完成时间为8

B.工作4-7为关键工作

C.工作2-5的总时差为零

D.工作3-6的总时差为1

E.工作6-7的总时差为1

正确答案是AE