首页
>
监理案例分析(交通工程)
> 题目详情
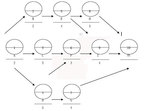
<p>某分部工程如下表:(1)请绘制此工作日单代号网络图。 <img alt="" src="https://learnfil
分类: 监理案例分析(交通工程)
发布时间: 2023-11-03 00:37
浏览量: 2
某分部工程如下表:(1)请绘制此工作日单代号网络图。
← 返回分类
返回首页 →
相关题目
某高速公路施工承包合同中合同文件的优先次序排列如下: (1)中标通知书; (2)合同协议书; (3)专用合同条
某高速公路项目,业主委托某监理公司进行施工监理,监理公司任命具有多年桥梁设计工作经验的高级工程师任项目总监理工程师。在项目实施过
某高速公路工程项目实施过程中发生以下事件: 事件1:该工程开挖土石方工程量为60万m3,综合单价25元/m3,合同条款中规定,
某高速公路150km,山势险峻,投资215亿元,施工合同段8个。其中No6合同段有一座主线上跨国道的桥梁,桥位位于旱地;上构设计
总监理工程师主持编写项目监理规划后,在建设单位主持的第一次工地会议上报送建设单位代表,并介绍了项目监理规划的主要内容。会议结束时
↑