某公路工程项目由路基、涵洞、锚杆、挡墙、小桥等组成。
1.其中锚杆挡墙的锚杆设计长度为11m,承包人在施工完钻孔工序后向监理工程师提交了工序自检合格报告。而监理工程师在工序检查中发现有的钻孔长度仅为8m。
2.下表为小桥的流水节拍,按甲乙丙丁的顺序组织流水施工。
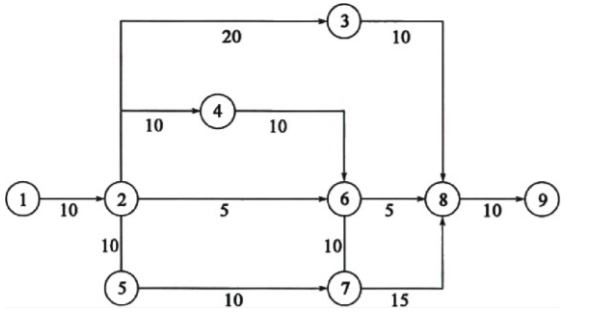
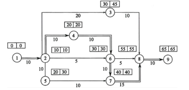
3.下图为一涵洞施工双代号网络图。
问题:
1.请写出质量缺陷处理程序?
2.如你是监理工程师应对题述质量事故如何处理?
3.计算流水步距和工期(保留计算步骤),绘制横道图。
4.计算涵洞施工双代号网络图的节点时间参数,确定总工期和关键路线。若规定工期为50天,计划应如何调整?调整前和调整后如工作⑥⑧延长3天完成,总工期有何影响?
1.应根据质量缺陷的性质和严重程度,按如下方式处理:①当因施工而引起的质量缺陷处在萌芽状态时,应及时制止,并要求承包人立即更换不合格的材料、设备或不称职的施工人员;要求立即改变不正确的施工方法及操作工艺。②当因施工而引起的质量缺陷已出现时,应立即向承包人发出暂停施工的指令(先口头后书面) ,待承包人采取了足以保证施工质量的有效措施,并对质量缺陷进行正确的补救处理后,再书面通知恢复施工。
③当质量缺陷发生在某道工序或单项工程完工以后,而且质量缺陷的存在将对下道工序或分项工程产生质量影响时,监理工程师应在对质量缺陷产生的原因及责任作出了判定并确定了补救方案后,再进行质量缺陷的处理或下道工序或分项的施工。④在交工使用后的缺陷责任期内发现施工质量缺陷时,监理工程师应及时指令承包人进行修补、加固或返工处理。
2.该质量事故的发生只有两种情况,一是承包人的质检人员对工程质量极端不负责任;二是承包人有意偷工减料,二者必居其一。为此,首先向承包人发出暂停施工的指令(先口头后书面);然后查明发生质量事故的原因及有关责任人;更换不称职的施工人员;对承包人的自检体系进行整改,确保工程质量满足要求;对质量缺陷进行补救后再发出书面通知恢复施工。
3.流水步距和工期的计算:
(2)总工期的计算:
总工期=Σk+ΣTn+Σtg=(6+7+6)+(4+5+4+4)=36(天)
4.规定工期为50天,现计划工期65天,应压缩15天,因此选择关键工作压缩,方案有多种,最简单的是工作①②和工作⑧⑨共压15天;工作①、②压7天,工作⑧、⑨压8天,但不一定好。调整前工作⑥⑧延长3天,总工期无影响,因为未超总时差15天。调整后原计划时差未变化,因此无影响。
