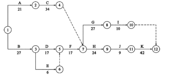
某高速公路路基工程施工标段,合同工期为145天,驻地监理工程师批准的进度计划网络图如下图所示:
问题:
1.驻地监理工程师批准的进度计划中,总工期是多少?是否符合合同工期的要求?
2.工程施工两个月时,应当地村民出行要求,对F工作进行部分设计调整,使F工作的施工受到影响,停工5天。
设计变更后,已完成(质量合格)价值10万元的工程因改线而废弃。请问施工单位可否向建设单位索赔工期及费用?为什么?
批准的总工期为 136 天,符合合同工期 145 天的要求
2.因 F 工作在关键线路上 (2分) ,因此可以索赔工期和费用 (3分) 。 但延误天数 5 +总工期 =5 + 136 = 141天,未超过合同工期 145 天(3分),所以不能给予工期延长 (2分),只能索赔因变更设计而废弃的、质量合格的工程费用 10 万元(5分)。
