<p> 某公路项目,建设单位通过公开招标确定了施工单位和监理单位并分别签订了合同。施工合同采用《公路工程标准施工招标文件》(20

分类: 监理案例分析(交通工程) 发布时间: 2023-11-03 00:37 浏览量: 1

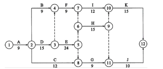
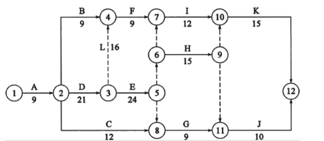
 某公路项目,建设单位通过公开招标确定了施工单位和监理单位并分别签订了合同。施工合同采用《公路工程标准施工招标文件》(2009年版)合同条款。该工程合同工期90天,设计土方工程量为14000m3,土方单价为19元/m3。合同中规定,土方工程量超出原设计工程量15%时,超出部分的土方单价应调整为16元/m3。总监办批准的施工进度计划如下图所示,D,F为土方工程,I为路面工程;D与F共用一套机械设备。各项工作均按最早时间安排,匀速进行。 工程实施中发生如下事件:   事件1:施工准备完毕后,总监办审查“合同工程开工申请报告”及相关资料后认为,施工许可证已获政府主管部门批准,征地拆迁工作满足工程进度需要,设计交底已结束、质量安全环保保证体系已建立、地面线及土石方工程量已审核、工程分项分部巳划分完成、场地占用计划已确认、按合同规定签发了开工预付款支付证书、召开了第一次工地会议,但其他开工条件尚不具备,总监理工程师不予批准。   事件2:工程开工满20天时,建设单位提出增加一项工作L(土方工程),经监理工程师确认工作L需持续16天。此时,施工进度完成情况:A、B工作已完成;C工作已完成6天的工作量;D工作已完成5天的工作量。 问题: 1.事件1中,根据《公路工程施工监理规范》(JTGG10-2006)有关规定,该工程还应具备哪些条件,总监理工程师方可批准开工? 2.根据上图计算该工程施工进度计划工期,指出关键线路,并分别计算D工作、C工作的总时差和自由时差。 3.针对事件2,分析开工满20天时,施工进度计划的执行情况,并分别说明A、C、D对总工期及紧后工作的影响,预计总工期延长多少天? 4.针对增加的工作L,从工期和资源优化的角度考虑,试画出调整后的网络图,指出关键线路,并计算调整后的计划工期。 5.经监理工程师确认,工作L的土方量为6000m3,计算该合同段土方工程总费用为多少?

1.根据有关规定,该工程还应具备以下条件,总监理工程师方可批准“合同工程开工申请报告”。 (1)施工组织设计已获总监理工程师批准; (2)工地试验室经审核已通过; (3)基准点、基准线、基准高程复测结果已批准; (4)工程量清单经复核批准; (5)召开监理交底会。 2.该施工进度计划的工期为 78 天,关键工作为 A、D、E、H、 K。 D 工作为关键工作,因此自由时差为 0 ,总时差为 0 。 C 工作自由时差为 9+15+24-9-12=27 天,总时差为 78-9-12-9-10=38 天。 3.A 工作已完成,对总工期及紧后工作无影响。 C 工作已完成 6 天的工作量,拖延了 5 天,拖延的时间既没有超过总时差,也没有超过自由时差,对总工期及紧后工作无影响。 D 工作已完成 5 天的工作量,拖延了 6 天, D 为关键工作,预计会使总工期延长 6 天,也会影响紧后工作。 4.调整后的网络图如下: 计划工期调整为 84 天。关键工作:A, D, E, H, K。 5.土方总费用(14000+14000×15%)×19+(6000-14000×15%)×16=368300 元。