首页
>
目标控制(水利工程)
> 题目详情
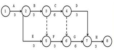
<p>某工程双代号网络计划如下图所示,其中关键线路有()条 <img alt="" src="https://learnfil
分类: 目标控制(水利工程)
发布时间: 2023-11-03 00:38
浏览量: 0
某工程双代号网络计划如下图所示,其中关键线路有()条
A.1
B.2
C.3
D.4
正确答案是A
← 返回分类
返回首页 →
相关题目
()对安全生产档案管理工作负总责,应做好自身安全生产档案的收集、整理、归档工作。
工程开工前,()应就工程概况、施工方法、施工工艺、施工程序、安全技术措施和专项施工方案,向施工技术人员、施工作业队(区)负责人、
根据土方施工安全规定,在边坡高于(),陡于1:1的坡上工作时,须挂安全绳。
工程开工前,施工单位应结合工程实际确认危险性较大的单项工程清单,对达到一定规模的危险性较大的单项工程编制()。
双代号网络图中节点是指网络图中箭线端部的圆圈或其他形状的封闭图形,下列说法错误的是()。
↑