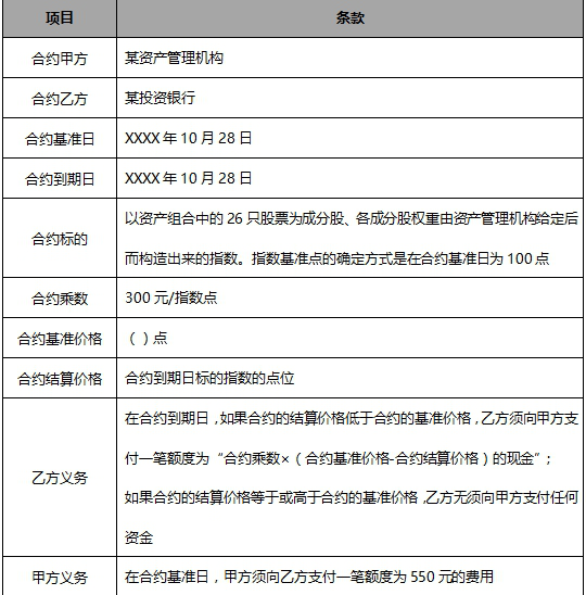
<p>11月份,某资产管理机构持有共26只蓝筹股票,总市值1.2亿元,当期资产组合相对初始净值已经达到了1.3。为了避免资产组合

分类: 投资分析 发布时间: 2023-11-03 02:24 浏览量: 0

11月份,某资产管理机构持有共26只蓝筹股票,总市值1.2亿元,当期资产组合相对初始净值已经达到了1.3。为了避免资产组合净值在年底前出现过度下滑,影响年终考核业绩,资产组合管理人需要将资产组合的最低净值基本锁定在1.25水平。为了实现既定的风险管理目标,该资产组合管理人向一家投资银行咨询相应的产品。投资银行为其设计了一款场外期权产品,主要条款如下表所示: 为了实现完全对冲风险的目标,甲方需要购入期权(  )份。

A.3600

B.4000

C.4300

D.4600

正确答案是B