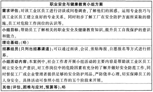
(2015年)社会工作者在某工业区开展企业社会工作服务时了解到:有的工厂没有提供足够的安全防护用品;有的员工受伤后才意识到工作岗位存在危险因素;有的员工虽然对职业安全与健康知识有所了解,但是心存侥幸,觉得自己不会那么倒霉;有些企业管理者则抱怨员工缺少安全生产意识,不愿意佩戴防护用品。
针对上述情况。社会工作者计划在员工中开展职业安全与健康教育小组服务,学习了解相关知识,提升自我保护的意识和能力。
要求:
设计一份职业安全与健康教育小组方案(只需把需求评估、小组目标、招募组员和小组活动内容填入专用答题卡的相应表格内)。

