A市某街道下辖的开源商业大厦建筑面积近6万平方米,楼内主要有300多家公司、机构和个体商户,大多数公司是小微型企业或个体商户,员工人数从几人到几百人不等,从业人员人数大概有4500人,主要以从事服务业和办公室白领为主,从业年龄范围在20岁到35岁之间,平时工作繁忙且压力大。在所有的从业人员中,外地来城市务工的人数所占比例较高,他们大多数就在附近租房居住,居住环境较差,但是生活成本高;企业员工之间普遍缺乏组织联系,相互间交往互动频率小,人际关系疏远,人员的流动性很高。2015年8月,正式成立了企业社会工作服务中心,现有3名工作人员。 【问题】 请你结合本案例,以建立和促进该商业大厦内企业员工的社会支持网络为目的。设计一份小组工作计划书。
以建立和促进该商业大厦内企业员工的社会支持网络为目的的小组工作计划书的设计步骤如下: (1)问题的陈述、分析与服务理念
该商业大厦中的各企业员工由于工作环境、工作竞争压力以及人际关系等因素的变化,常常使得他们有很多困扰,可能会出现以下问题:
①企业内部工作中的人际关系问题
服务对象很在意是否被接纳,对于同事或朋友的言语接纳很敏感,也容易产生嫉妒或争夺别人关心的现象,有时还会受到群体的压力。
②工作压力带来的情绪问题
企业对业绩的要求或相互竞争导致的外在压力,以及自身对业绩增长、个人发展、企业发展走向的各种担忧产生的内在压力,都会引起身心的不良反应。社会工作者应该灵活选择各种服务方式以达到减少或消除任何导致职业心理健康问题的因素,并且设法创造一个健康、积极的工作环境。
③外来务工人员的城市融人和生活困难问题
在所有的从业人员中,外地来城市务工的人数所占比例较高,他们大多数就在附近租房居住,居住环境较差,但是生活成本高,无疑加重了他们的生活和工作压力。
结合运用社会支持网络的相关理论分析,良好的社会支持有利于身心健康,而劣性社会关系的存在则损害身心健康,社会支持网络可以缓冲压力所带来的负面影响,对应激状态下的个体提供保护;社会支持网络可提供个人压力因应方法,或直接参与压力因应过程。
因此,社会工作者希望通过企业社会工作,在服务对象的工作环境中搭建一个社会支持网络,使服务对象通过这个积极的、支持性的平台结交更多的朋友共同面对及解决工作和生活中出现的问题。
(2)方案设计
①小组总目标
建立商业楼宇中的企业员工社会支持网络。
②具体目标
a.搭建企业员工交流平台,提供个人展示的机会,使他们认识更多的朋友,促进人际关系的发展,初步建立社会支持网络;
b.协助企业员工缓解工作压力,疏导情绪,关注自身的心理健康状况,平衡工作与生活;
c.在活动中体验团队精神,促进外来务工人员与本地人员的相互融合,建立互助、信任、合作的伙伴关系;
d.整合社区资源,整治居住环境,同时打击不合规定的出租房屋及房租价格,提高生活质量。
(3)小组性质
社交与成长型小组。
(4)组员
20~35岁之间的商业大厦内的企业员工,他们工作繁忙且压力大,缺乏组织联系,相互间交往互动很少,人际关系疏离冷漠。
(5)小组特征
每周三中午12:30~13:30活动一次,共持续6周。
(6)初步的小组活动程序
①在大厦里开展项目前期宣传活动,为招募组员做好基础工作;
②建立网络联系交友平台,使企业员工在参与活动之余也能认识新朋友并经常保持联系;
③利用宣传活动进行企业员工情况调研,根据需求修改小组计划书,设计出适合的小组活动内容;
④多种方式招募小组活动组员;
⑤正式开展小组工作;
⑥服务评估,具体包括:
a.过程评估:在小组活动过程中,通过小组组员的分享和反馈,了解组员的变化;通过观察者的观察,发现组员的参与度及其变化程度。
b.结果评估:服务对象填写满意度调查表,小组组员变化自我评估;社会工作者的小组工作报告;督导意见以及社会工作者的自我反思。
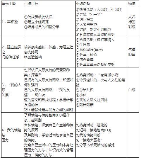
(7)详细的小组活动流程设计(见表15—3)
表15—3

