某社区内有十多位残疾人,他们都有长期的照顾者。最近,这些残疾人照顾者大多由于长期照顾而不堪压力,纷纷表现出不同程度的烦躁、低落情

分类: (中级)社会工作实务 发布时间: 2023-11-03 05:05 浏览量: 0

某社区内有十多位残疾人,他们都有长期的照顾者。最近,这些残疾人照顾者大多由于长期照顾而不堪压力,纷纷表现出不同程度的烦躁、低落情绪。 【问题】 假定你是该社区服务中的残疾人社会工作者,请针对此情况为这些残疾人照顾者设计一个小组服务方案。

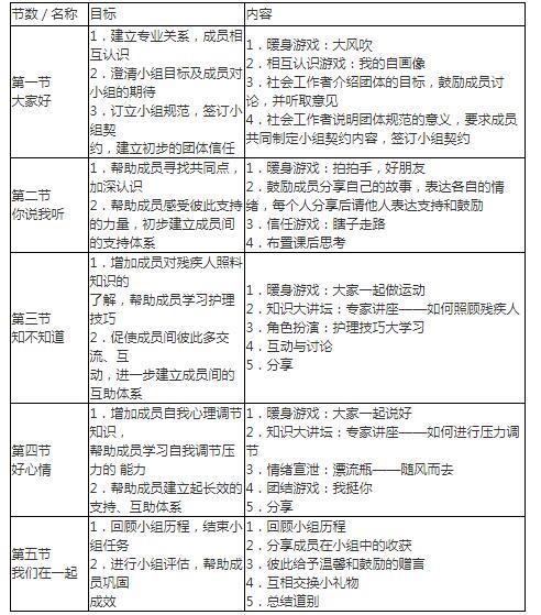
(1)问题的陈述与分析 由于残疾人主要是生理、心理和社会交往方面存在严重缺损的人,他们遭遇的困难和问题非常多,需要帮助的范围也非常广,而残疾人照顾者一般不具有与残疾人相同的生活经历,这就增加了对残疾人生活境况及心理感受的理解难度。残疾人照顾者面对他们的照顾对象时,往往面临许多问题,主要有: ①缺乏相应的专业护理知识,深感在护理方面力不从心,容易心烦气燥; ②长期的日常生活照顾、护理工作枯燥、繁重,而残疾人康复的希望却非常微小,残疾人照顾者缺乏成就感,心理压力很大: ③缺乏有效的资源和支持,没有专家指导,同时也不知道该如何利用社区资源。 (2)方案设计 针对以上情况,社会工作者可以通过小组工作的方式,为这些残疾人照顾者提供相应的服务,具体方案如下: ①小组名称:你我在一起。 ②小组性质:支持小组。 ⑧小组成员:残疾人照顾者10~15名。 ④小组目标: 总目标:协助残疾人照顾者掌握护理知识、提升护理技能,学会自我调节压力,形成有效地相互支持和帮助的网络。 具体目标:通过专家培训,提升残疾人照顾者的护理技能;通过小组内学习和训练,有效调节自我压力;通过小组活动,形成有效的相互支持和帮助网络。 ⑤小组成员招募方式:在社区范围内张贴海报,以自愿和推荐结合的方式进行招募。 ⑥小组纲要计划设计,如表2—1所示。 表2—1 ⑦方案执行 a.整合社区资源。与社区负责人共同协调小组场地、时间、物资准备等。 b.提供具体服务。在本小组中,社会工作者扮演组织者的角色,协助成员学习基本的护理技巧,并促进小组成员彼此分享经验,建立相互支持网络。 c.监督执行进度。在每节小组活动开始前做好准备工作,并在每一节结束后进行总结与反思,及时调整小组中不适合的部分。 d.处理困难。小组可能面临组员流失等现象,需要做好应对工作。 ⑧方案评估 a.小组的过程评估。由小组成员填写评估表,在小组执行过程中进行评估。 b.小组成员满意度评估。由小组成员对小组进行成效评估。 c.社会工作者的小组报告,以及社会工作者的反思。