<p>某有向图G的邻接表如下图所示,可看出该图中存在弧,而不存在从顶点vi出发的弧。关于图G的叙述中,错误的是(  )。 <i

分类: (初级)程序员 发布时间: 2023-11-03 05:14 浏览量: 1

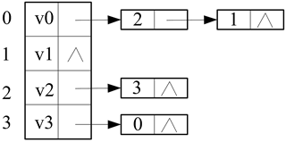
某有向图G的邻接表如下图所示,可看出该图中存在弧,而不存在从顶点vi出发的弧。关于图G的叙述中,错误的是(  )。

A.G中存在回路

B.G中每个顶点的入度都为1

C.G的邻接矩阵是对称的

D.G中不存在弧<v3,v1>

正确答案是C