某市教育信息化建设项目,主要建设内容包括核心网络系统建设、连接各个学校的综合布线工程以及机房建设。通过公开招标,由承建单位乙承担该项目的总集成工作,监理单位丙承担该项目的监理工作。建设单位甲与承建单位乙合同约定:开工日期为2009年3月1日,工期为156天,甲负责机房施工现场准备工作及设备采购,设备安装工程由乙负责,可以分包。
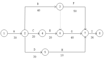
经总监理工程师批准的施工总进度计划如上图所示(事件单位:天)。
项目实施中发生了下列事件。
事件1:由于机房施工现场未按约定事件准备完毕,致使单位乙无法按期开工。2009年2月21日,单位乙向项目监理机构提出申请,要求开工日期推迟5关,经专业监理工程师审查,情况属实。
事件2:单位乙采购的布线电缆,因供应商未能提供出厂合格证明,单位乙按规定要求进行了检验,检验合格后向项目监理机构报验。为不影响工程进度,总监理工程师要求单位乙在监理人员的见证下取样复检,复验结果合格后,同意该电缆进场使用。
事件3:单位将各机房设备安装工程(G工作)分包给分包单位丁,分包合同工期为40天,单位丁完成设备安装后,单机无负荷试车没有通过,经分析是设备本身出现问题。设备制造单位修理后,第-改试车合格。由此发生的设备拆除费2万元、修理费5万元、重新安装费3万元和重新试车费用1万元,G工作实际持续时间延长了15天。
施工单位丁向施工单位乙提出索赔后,施工单位乙遂向项目监理机构提出了顺延工期15天和补偿费用11万元的要求。
【问题1】(3分)
事件1中,项目监理机构应如何答复施工单位甲的要求?说明理由。
【问题2】(3分)
事件2中,总监理工程师的处理是否妥当?说明理由。
【问题3】(8分)
事件3中,单机无负荷试车应由谁组织?项目监理机构对于单位乙顺延工期和补偿费用的要求如何答复?(如果不同意,请说明理由;如果同意请给出同意顺延的天数和补偿的金额数目,并说明理由。)

