[说明]逻辑覆盖法是设计白盒测试用例的主要方法之一,它是通过对程序逻辑结构的遍历实现程序的覆盖。针对以下由C语言编写的程序,按要

分类: (中级) 软件评测师 发布时间: 2023-11-03 05:18 浏览量: 0

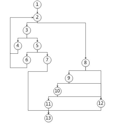
[说明]逻辑覆盖法是设计白盒测试用例的主要方法之一,它是通过对程序逻辑结构的遍历实现程序的覆盖。针对以下由C语言编写的程序,按要求回答问题。 Struct_ProtobufCIntRange{ Intstart_value; Unsignedorig_index; }; typedefstruct_ProtobufCIntRangeProtobufCIntRange; intint_range_lookup(unsignedn_ranges,constProtobufCIntRange*ranges,intvalue){ unsignedstart,n;//1 start=0; n=n_ranges; while(n>1){//2 unsignedmid=start+n/2; if(value<ranges[mid].start_value){//3 n=mid-start;//4 } elseif(value>=ranges[mid].start_value+(int)(ranges[mid+1].orig_index-ranges[mid].orig_index)){//5 unsignednew_start=mid+1;//6 n=start+n-new_start; start=new_start; } else//7 return(value-ranges[mid].start_value)+ranges[mid].orig_index; } if(n>0){//8 unsignedstart_orig_index=ranges[start].orig_index; unsignedrange_size=ranges[start+1].orig_index-start_orig_index; if(ranges[start].start_value<=value&&value<(int)(ranges[start].start_value+range_size))//9,10 return(value-ranges[start].start_value)+start_orig_index;//11 } return-1;//12 }//13 5、[问题1]请给出满足100%DC(判定覆盖)所需的逻辑条件。(6分)6、[问题2]请画出上述程序的控制流图,并计算其控制流图的环路复杂度VG.。(6分) 7、[问题3]请给出[问题2]中控制流图的线性无关路径。(4分)

5、本题考查白盒测试法的应用。 本问题考查白盒测试用例设计方法中的判定覆盖法。 判定覆盖指设计足够的测试用例,使得被测程序中每个判定表达式至少获得一次“真”值和“假”值,从而使程序的每一个分支至少都通过一次。本题中程序有5个判定,所以满足判定覆盖一共需要10个逻辑条件,如下表所示。 6、本问题考查白盒测试用例设计方法中的基本路径法。涉及到的知识点包括:根据代码绘制控制流图、计算环路复杂度。 控制流图是描述程序控制流的一种图示方法。其基本符号有圆圈和箭线:圆圈为控制流图中的一个结点,表示一个或多个无分支的语句;带箭头的线段称为边或连接,表示控制流。基本结构如下所示: 根据题中程序绘制的控制流图如下所示。其中要特别注意的是,如果判断中的条件表达式是复合条件,即条件表达式是由一个或多个逻辑运算符连接的逻辑表达式,则需要改变复合条件的判断为一系列之单个条件的嵌套的判断。本题程序中,if (ranges[start].start_valueihg<=value&&value<(int)(ranges[start].start_value+range_size))这条判断语句中的判定由两个条件组成,因此在画控制流图的时候需要拆开成两条判断语句。 环路复杂度用来衡量一个程序模块所包含的判定结构的复杂程度,数量上表现为独立路径的条数,即合理地预防错误所需测试的最少路径条数。环路复杂度等于图中判定结点的个数加1,图中判定结点个数为6,所以(G)=7。 7、本问题考查白盒测试用例设计方法中的基本路径法。 (1) 1-2-3-4-2... (2) 1-2-3-5-6-2... (3) 1-2-3-5-7-13 l (4) 1-2-8-9-10-11-13 (5) 1-2-8-9-10-12-13 (6) 1-2-8-9-12-13 (7) 1-2-8-12-13