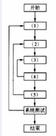
<p>某测试小组对两个网站进行了系统测试。以下是连接速度的测试界面。 <img alt="" src="https://lea

分类: (中级) 电子商务设计师 发布时间: 2023-11-03 05:19 浏览量: 1

某测试小组对两个网站进行了系统测试。以下是连接速度的测试界面。 7、[问题1]右图是该测试小组对网站制定的测试流程图,请将其补充完整。 8、[问题2]Web测试包括:Cookie测试、数据库测试、连接速度测试、设计语言测试、负载测试、表单测试、压力测试、链接测试等。请将它们按功能测试和性能测试进行分类。 9、[问题3]说明中的链接测试页面实现的功能是:如果10秒链接不上指定网站,则显示“链接超时”,否则显示链接时间(单位为秒)。请根据以上功能描述,补齐代码:<script>tim=1//时间初值(1)("tim++",100);//定时调用时间设定bTestFinish=0c=1varb=1varautour1=newArray()autourl[1]="61.236.219.100"autourl[2]="220.181.26.132"//测试网站IP地址functionbutt(){document.write("<formname=autof>")for(vari=1;i<autour1.1ength;i++){if(i==1|i==3||i==5){document.write("<inputtype=textclass=nobordername==url"+i+"value=http://"+autourl[i]+"&nbsp;size=40>→&nbsp;&nbsp;<inputtype=textname=txt"+i+"size=10class=nobordervalue=测试中…><br><br>")}else{document.write("<inputtype=textclass=nobordername=url"+i+"value=http://"+autourl[i]+"&nbsp;size=40>→&ubsp;&nbsp;<inputtype=textname=txt"+i+"size=10class=nobordervalue=测试中…><br><br>")}}document.write("<br><divalign='center'><inputtype=submitvalue=重新测试></div></form>")//初始测试页面}butt()functionauto(c){if(tim>(2)){document.forms[O]["txt"+c).value="链接超时"}else{document.forms[0]["txt"+c].value="时间"+tim/10+"秒"}}//测试结果判断functionrun(){for(vari=1;i<autour1.1ength;i++){document.write("<imgsrc=http://"+autourl[i]+"/"+Math.random()+"width=1height=1onerror=(3)("'+i+'")>");}}//运行测试run();</script>

7、[问题1](1)需求分析阶段(2)设计阶段(3)编码阶段(4)单元测试(5)集成测试8、[问题2]功能测试包括:链接测试、表单测试、Cookie测试、设计语言测试、数据库测试五个方面;性能测试包括;连接速度测试、负载测试、压力测试三个方面。9、[问题3](1)setInterval(2)100(3)auto 7、[解析] [问题1]本问题考查网站建设的过程和测试的流程。一个网站的建设应该包括需求分析阶段:对电子商务系统的需求进行分析,确定对目标系统的综合要求,并提出这些需求的实现条件,以及需求应达到的标准;设计阶段:在系统分析提出的反映用户需求的逻辑方案的基础上,专注于系统的技术性和实现方面,科学合理地使用各种系统设计方法,得到一个详细的计算机系统方案;编码阶段:根据系统的详细设计方案,对各个模块单元进行代码编写;测试阶段:依照详尽的测试计划对初步完成的网站进行各类测试,以修改各类错误。在进行网站测试时,根据测试目标可以分为单元测试、集成测试、系统测试。单元测试也称为模块测试,通常在编码阶段进行,是软件测试的最基本的部分。单元测试对源程序的每一个程序单元进行测试,检查模块内部的错误,并验证每个模块是否满足系统设计说明书的要求。如果达不到设计要求或发现编码错误,应回到编码阶段进行修改。集成测试是在软件系统集成过程中所进行的测试,其主要目的是将通过单元测试的模块按照一定的策略组装成能够完成预期功能要求的软件结构系统。集成测试主要检查各单元之间的接口是否正确。通常,集成测试有非增量式集成与增量式集成两种方法。集成测试能够发现设计阶段的问题,为修改设计方案提供依据。系统测试是对已经集成好的软件系统进行彻底测试,以验证软件系统的功能和性能等是否满足要求。其目的是将软件与系统需求定义进行比较,发现软件与定义不相符合或相矛盾的问题。系统测试的主要内容有:功能测试、性能测试、恢复测试、安全性测试、负载测试、强度测试、可靠性测试、安装测试等。系统测试必须有用户的积极参与,某些方面要以用户为主。用户应该参加测试用例的设计,并对测试的输出结果进行评价,必要的话,需要在系统测试前对用户进行适当的培训。此时如果发现问题,应对需求分析进行调整,并在此基础上完成设计、编码、单元测试、集成测试、系统测试,从而完成整个网站系统的开发工作。8、[解析] 本问题考查基于Web的测试。基于Web的功能测试指测试软件各个功能模块是否正确,逻辑是否正确。对于电子商务系统而言,功能测试主要是确保系统与用户之间的交互功能的正确执行,可从以下几方面进行测试。链接测试:主要保证页面链接能够按照预期的目标实现。Cookie测试:Cookie通常用来存储用户信息,如用户名、口令等。Cookie测试主要检查Cookie是否正常工作,是否安全及刷新对Cookie的影响。表单测试:在电子商务系统中,用户与系统之间的信息交互大多通过表单来完成,如用户注册、登录、信息提交等。因此,必须测试表单是否能正确提交,对于非法的提交数据,系统能否正常工作等。数据库测试:数据库为电子商务系统的管理、运行、查询和实现用户对数据存储的请求等提供空间,网站把产品和用户信息存放在数据库内,以此来简化和加快搜索。数据库测试一方面是指对数据库本身的完整性进行测试;另一方面,要将数据库与应用系统相结合,对数据一致性、输出结果及数据库容量进行测试。 设计语言测试:Web设计语言版本的差异可以引起客户端或服务器端严重的问题,例如使用哪种版本的HTML等。当在分布式环境中开发时,开发人员都不在一起,这个问题就显得尤为重要。除了HTML的版本问题外,不同的脚本语言,例如Java、JavaScript、ActiveX、VBScript或Perl等也要进行验证。基于Web的性能测试主要测试系统是否满足系统分析说明对性能的要求,结合硬件、软件及网络,对系统的整体性能进行测试,它主要包括以下几个方面。连接速度测试:主要测试整个网站的响应速度,一方面要考虑到用户的各种上网方式,另外,还要考虑页面是否有超时的限制。负载测试:是为了测量系统在某一负载级别上的性能,看数据在超负荷环境中运行,程序是否能够承担。对电子商务系统而言,主要是验证系统能否同时响应大量用户的服务请求,在进行大量数据传输的时候能否正常运行,系统能否长时间持续正常工作。压力测试:是使应用程序产生故障,通过增加处理负载使其性能降低,直到由于资源饱和或发生错误而使应用程序出现问题。其目的是验证软件的性能在各种极端的环境和系统条件下是否还能正常工作。9、[解析] 本问题考查的是利用VB脚本编写简单连接速度测试的能力。本题给出了测试网页的运行结果和脚本代码的部分,首先是定时调用时间设定,根据脚本程序,调用定时函数setInterval;此函数的格式为:setInterval(function, interval, arg);其中第一个参数function是要调用的函数或方法,第二个参数interval是调用的时间间隔 (单位是毫秒),第三个参数arg是传递给将被调用的函数或方法的参数。根据所给出的程序,该函数每隔0.1秒调用一次,并使tim变量加1。题目要求,如果10秒链接不上指定网站,系统显示“链接超时”,而tim变量每0.1秒加1,所以在函数auto中对tim变量的判断的值为100。根据程序,系统在运行函数run时,如果测试的站点不存在或超过了服务器TimeOut设置的时间,应设置OnError事件调用函数auto。