首页
>
(中级) 系统集成项目管理工程师
> 题目详情
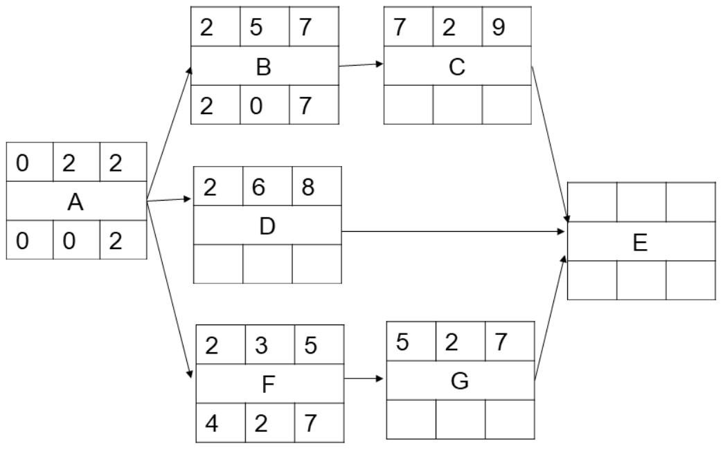
<p>某项目的网络图如下,活动D的自由浮动时间为()天。 <img alt="" src="https://learnfile
分类: (中级) 系统集成项目管理工程师
发布时间: 2023-11-03 05:21
浏览量: 0
某项目的网络图如下,活动D的自由浮动时间为()天。
A.12
B.1
C.13
D.2E3
正确答案是B
← 返回分类
返回首页 →
相关题目
关于“自制/外购”分析的描述,正确的是()
风险应对略中,()可用于应对积极和消极风险
Agoalofthe()processistodeterminethecorrectnessofdeliverables.
The()ofinformationliesinthetrustworthinessofitssouree,collection
()istheoutputofthequalityplanning.
↑