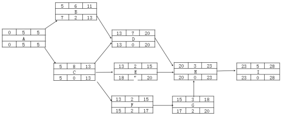
<p>项目经理根据甲方要求评估了项目的工期和成本。项目进行到20天的时候,项目经理对项目开展情况进行了评估。得到了活动实际花费成

分类: (中级) 系统集成项目管理工程师 发布时间: 2023-11-03 05:21 浏览量: 0

项目经理根据甲方要求评估了项目的工期和成本。项目进行到20天的时候,项目经理对项目开展情况进行了评估。得到了活动实际花费成本(如下图),此时ABCDF已经完工,E仅完成了二分之一,G仅完成了三分之二。H尚未开工。 [问题1] 基于以上案例,项目经理得到了代号网络图,请将以下图补充完整。 [问题2] 基于补充后的网络图,(1)请推出项目的工期,关键路径和活动E的总时差 (2)项目经理现在想通过赶工的方式提前一天完成项目,应该压缩哪个活动最合适?为什么? [问题3] 请计算项目当前的PV、EV、AC、CV、SV为并评价项目进度和成本绩效。

[问题1] [问题2](1)考核关键路径的判断和总时差的算法以及工期压缩的选择: 工期28天 关键路径:ACDHI E的总时差=20-15=5天 (2)压缩I,因为I是关键工作,且赶工成本最低 [问题3]考核挣值计算的能力: 按照网络图,到20天,ABCDEFG工作应该全部完成,所以: PV=5+4+7+8+2+1+3=30万元 EV=5+4+7+8+2X1/2+1+3X2/3=28万元 AC=3+7+5+3+3+1+1=23万元 SV=28-30=-2万元0成本节约