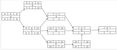
<p>说明:项目经理根据甲方要求评估了项目的工期和成本。项目进行到20天的时候,项目经理对项目开展情况进行了评估。得到个活动实际

分类: (中级) 系统集成项目管理工程师 发布时间: 2023-11-03 05:21 浏览量: 1

说明:项目经理根据甲方要求评估了项目的工期和成本。项目进行到20天的时候,项目经理对项目开展情况进行了评估。得到个活动实际花费成本(如下图),此时ABCDF已经完工,E仅完成了1/2,G仅完成了2/3。H尚未开工。 问题一(6分),基于以上案例,项目经理得到了代号网络图,请将以下图补充完整。 问题二(5分)基于补充后的网络图 (1)请推出项目的工期、关键路径和活动E的总时差(2)项目经理现在想通过赶工的方式提前一天完成项目,应该压缩哪个活动最合适?为什么? 问题三(6分)请计算项目当前的PV、EV、AC、CV、SV为并评价项目进度和成本绩效。

问题一 问题二 (1)工期28天; 关键路径:ACDHIE的总时差=20-15=5天(2)压缩I,因为I是关键工作,且赶工成本最低。 问题三 按照网络图,到20天,ABCDEFG工作应该全部完成,所以:PV=5+4+7+8+2+1+3=30万元EV=5+4+7+8+2X1/2+1+3X2/3=28万元AC=3+7+5+3+3+1+1=23万元SV=28-30=-2万元0成本节约 【解析】 问题一考核网络图的最早开始、最早结束、最迟开始、最迟结束的算法。根据正推法和反推法,算出DEHI的最早开始,最早结束,最迟开始,最迟结束,填入空格根据正推取大原则,将13填入DE的最早开始,并分计算出DE的最早结束 13+7=20,13+2=15;将DE最早结束取大20,填入H的最早开始,并计算出H的最早结束20+3=23;将23填入I的最早开始,并计算出I的最早结束 23+5=28。逆推,将I的最早结束28做为工期,填入最迟结束,算出最迟开始,28-5=23;将23填入H的最迟结束,并算出最迟开始23-3=20;将20填入DE的最迟结束,并分别算出最迟开始20-7=13和20-2=18。 问题二考核关键路径的判断和总时差的算法以及工期压缩的选择:(1)工期28天; 关键路径:ACDHIE的总时差=20-15=5天(2)压缩I,因为I是关键工作,且赶工成本最低。问题三考核挣值计算的能力: 按照网络图,到20天,ABCDEFG工作应该全部完成,所以:PV=5+4+7+8+2+1+3=30万元EV=5+4+7+8+2X1/2+1+3X2/3=28万元AC=3+7+5+3+3+1+1=23万元SV=28-30=-2万元0成本节约