<p>阅读下列说明,回答问题1至问题3,将解答填入答题纸的对应栏内。【说明】张某是M公司的项目经理,有着丰富的项目管理经验,最近

分类: (中级) 系统集成项目管理工程师 发布时间: 2023-11-03 05:21 浏览量: 3

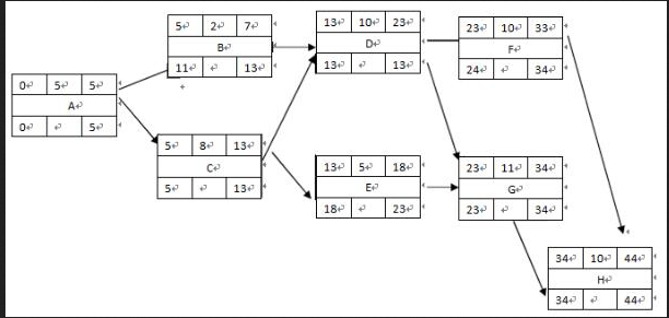
阅读下列说明,回答问题1至问题3,将解答填入答题纸的对应栏内。【说明】张某是M公司的项目经理,有着丰富的项目管理经验,最近负责某电子商务系统开发的项目管理工作,该项目经过工作分解后,范围已经明确。为了更好地对项目的开发过程进行监控,保证项目顺利完成,张某拟采用网络计划技术对项目进行进度管理。经过分析,张某得到了一张工作计划表,如下表所示。 事件1:为了标明各活动之间的逻辑关系,计算工期,张某将任务及有关属性用以下样图表所示,然后根据工作计划表,绘制单代号网络图。 其中,ES表示最旱开始时间,EF表示最旱结束时间;LS表示最迟开始时间,LF表示最迟结束时间;DU表示工作历时,ID表示工作代号。事件2:张某的工作计划得到了公司的认可,但是项目建设方(甲方)提出,因该项目涉及融资,希望项目工期能够提前2天,并可额外支付8万元的项目款。事件3:张某将新的项目计划上报给了公司,公司请财务部估算项目的利润。[问题1](8分)(1)请按照事件1的要求,帮助张某完成此项目的单代号网络图。(2)指出项目的关键路径和工期。[问题2](6分)在事件2中,请简要分析张某应如何调整工作计划,才能满足建设方的工期要求,又尽量节省费用。[问题3](6分)请指出事件3中,财务部估算的项目利润因工期提前变化了多少,为什么?

[问题 1]关键路径为ACDGH,工期为44天。 [问题 2]答:应将C压缩1天,D压缩1天。[问题 3]答:利润增加5万元,因为缩短C,D工期各一天,会增加5万元的费用(3+2),但是节约了间接费用2万元(每天的间接费用为1万元),且客户额外支付8万元的项目款,因此,项目的利润增加了5万元(8+2-5)=5。