<p>阅读下列说明,回答【问题1】至【问题4】,将解答填入答题纸的对应栏内。【说明】下表是某项目的工程数据,根据各个问题中给出的

分类: (高级)信息系统项目管理师 发布时间: 2023-11-03 05:22 浏览量: 0

阅读下列说明,回答【问题1】至【问题4】,将解答填入答题纸的对应栏内。【说明】下表是某项目的工程数据,根据各个问题中给出的要求和说明,完成问题1至问题3,将答案填入答题纸的对应栏内。 【问题1】(8分)请指出该项目的关键路径,并计算该项目完成至少需要多少周?假设现在由于外部条件的限制,E活动结束3周后G活动才能开始;F活动开始5周后H活动才可以开始,那么项目需要多长时间才能完成? 【问题2】(5分)分别计算在没有外部条件限制和问题1中涉及的外部条件的限制下,活动B和G的总时差和自由时差。 【问题3】(12分)假设项目预算为280万元,项目的所有活动经费按照活动每周平均分布,并与具体的项目无关,则项目的第一周预算是多少?项目按照约束条件执行到第10周结束时,项目共花费200万元,共完成了A、B、C、E、F 5项活动,请计算此时项目的PV、EV、CPI和SPI。

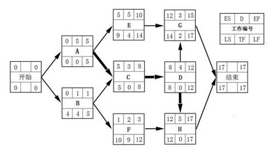
【问题1】在没有约束条件情况下的单号图如下所示。 关键路径为ACDH,项目完成至少需要17周。在有外部限制条件下的计算如下:E作业具有4周的总时差,延迟3周后G作业开始,会导致G作业的最早开始时间变为第13周,关键路径不会发生变化。F作业具有9天的总时差,延迟5周后H作业仍然为第12周开始(H作业的最早开始时间选F和D作业最早结束时间的最大值12),因此也不会导致关键路径的变化。综上所述:在有外部限制条件的情况下,关键路径仍为ACDH,项目完成至少需要17周。 【问题2】没有外部条件限制,由上图可以算出。B的总时差=LF - EF=5-1=4,自由时差=紧后作业ES的最小值-本作业的EF=1-1=0。G的总时差=LF - EF=17-15=2,自由时差=总工期-本作业的EF=17-15=2。有外部条件限制,由上图可以算出。B的总时差为4,自由时差为0。G的总时差=17-16=1(因G作业的最早开始时间受E作业的影响变为13,最早结束时间变为16),自由时差=17-16=1。 【问题3】该题目项目活动总持续时间为:5+1+3+4+5+2+3+5=28周(即所有活动的工期周数相加)。总预算为280万元,所以每周预算为280/28=10万元。第一周开始的活动有A和B两项活动,故第一周的预算为10×2=20万元。第10周末项目情况如下:AC=200万PV:计划完成的工作×预算价值= A+B+C+1/2×D+E+F=50+10+30+1/2×40+50+20=180EV:已经完成的工作×预算价值= A+B+C+E+F=50+10+30+50+20=160CPI=EV/AC=160/200=0.8SPI=EV/PV=160/180=0.89