首页
>
(高级)信息系统项目管理师
> 题目详情
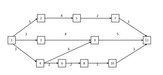
<p>下图是某项目的剪线图(时间单位:周),其关键路径是( )。 <img alt="" src="https://lea
分类: (高级)信息系统项目管理师
发布时间: 2023-11-03 05:22
浏览量: 0
下图是某项目的剪线图(时间单位:周),其关键路径是( )。
A.1-4-6-8-10-11
B.1-3-9-11
C.1-4-9-11
D.1-2-5-7-11
正确答案是C
← 返回分类
返回首页 →
相关题目
<p>2019年3月,某公司中标当地轨道交通的车载广播系统项目,主要为地铁列车提供车载广播报警对讲及电子地图系统,公司任命具有丰
<p>某公司完成一个工期10周的系统集成项目,该项目包含ABCDEF五项任务,项目经理制定了成本预算表(如表1)执行过程中记录了
A公司中标某系统集成项目,正式任命王伟担任项目经理。王伟是资深的技术专家。在公司,各部门具有较高的声望。 接到任命后,王伟组建
论题一论信息系统项目的整体管理 项整体管理包括选择资源分配方案、平衡相互竞争的目标和方案,以及协调项目管理各知识领域之间的依赖
论题二论信息系统项目的沟通管理 项目沟通管理是确保及时、正确地产生、收集、分发、储存和最终处理项目信息所需的过程。项目经理应该
↑