A公司与B信托行销售合同纠纷案
A公司购进了一批新的复印机,原有的5台复印机因此被淘汰,故同B信托行签订了一个销售合同。合同约定,B信托行以自己的名义出售该5台复印机,每台复印机的价格为8000元,复印机售出后,A公司付给B信托行4000元报酬。
合同签订后,B信托行开始积极寻找买主,为此,花费广告费600元。C服装公司答复信托行有意购买,但是仍需要公司内部讨论决定。9月3日,信托行将此情况报告了A公司。9月8日,信托行因自身业务需要决定添置复印机,于是参照市场价格,以8000元的单价购入了两台复印机,并告知了A公司。
9月11日,C服装公司告知信托行愿意以8800元的单价购买两台复印机。A公司知道此消息后,即后悔与B信托行达成的交易,遂以信托行作为行纪人与自身订立契约是“自己代理”是不合法的为由,要求宣告信托行的自买自卖行为无效,并要求信托行返还3台复印机。但是,信托行要求A公司支付广告费600元,并支付4000元酬金,否则,将留置所剩复印机。
【问题】
1.A公司和B信托行之间的合同属于什么类型的合同?
2.A公司以B信托行自己代理为由,主张合同无效。此主张是否成立?为什么?
3.B信托行能否请求A公司负担600元的广告费用和4000元的酬金?为什么?
4.若B信托行以8800元的价格卖出了两台复印机,高出约定价格的利益应当归谁所有?
5.若C公司在提走复印机后,逾期未支付货款,A公司能否请求C公司支付?为什么?
6.若A公司逾期不支付酬金,B信托行能否留置复印机?
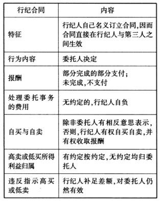
1.该合同属于行纪合同。因为信托行是以自己的名义而不是委托人的名义出售复印机。
2.不成立。B信托行有介入权,可以自己购买委托物。
3.不能请求负担600元的广告费,但可以请求支付4000元的酬金。根据《合同法》的有关规定,行纪人处理委托事务,其费用应由行纪人自己承担。行纪人自己作为买受人的,仍可要求委托人支付报酬。
4.高出约定价格卖出的利益应依《合同法》第61条的规定确定归属,仍不能确定的,该利益归属于委托人,即A公司。
5.不能。因为行纪人与第三人订立的合同,行纪人对该合同直接享有权利,承担义务。
6.B信托行可以对委托物行使留置权。
考生要准确识记行纪合同有关报酬请求权方面的特殊规定。
