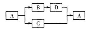
<p>A、B、C、D都是初中化学中的常见物质,具有如右下图所示的转化关系(反应条件,其他反应物及多余产物均已略去): <img

分类: (中学)化学学科知识与教学能力 发布时间: 2023-11-03 07:41 浏览量: 0

A、B、C、D都是初中化学中的常见物质,具有如右下图所示的转化关系(反应条件,其他反应物及多余产物均已略去): (1)若A是一种白色难溶于水的钙盐,由三种元素组成,C是一种参与植物光合作用的气体。则A、B、C、D四种物质分别是:A();B();C();D()。 (2)若A是人类赖以生存的一种无色液体,D是一种黑色固体。则A、B、C、D四种物质分别是:A();B();C();D()。

(1)CaCO3 CaO CO2 Ca(OH)2 (2)H2O O2 H2 CuO(合理答案均可)