根据下列材料.按要求完成任务。
材料一《普通高化学课程标准(实验)》内容标准:以酸雨的防治和无磷洗涤剂的使用为例,体会化学对环境保护的意义:能说明合成新物质对人类生活的影响,讨论在化工生产中遵循“绿色化学”思想的重要性。
材料二某版本教科书《化学2》(必修)的知识结构体系?
第一章物质结构元素周期律?
第二章化学反应与能量?
第三章有机化合物?
第四章化学与自然资源的开发利用?
第一节开发利用金属矿物和海水资源?
第二节资源综合利用环境保护?
材料三某版本教科书《化学2》“环境保护与绿色化学”的片段:?

通常所说的环境问题,主要是指由于人类不合理地开发和和用自然资源而造成的生态环境破坏.以及工农业生产和人类生活所造成的环境污染。对环境情况的监测、兰废的治理、寻找源头治理环境污染的生产工艺等.都是当今化学工?作者面临的重要任务。
要了解环境的污染情况,消除和控制污染以及研究污染物的存在、分布和转化规律.就需要对污染物的存在形态、含量等进行分析和鉴定.提供可靠的分析数据。化学工作者芷承担着繁重的环境监测工作。
除了自然因素外.大气污染物主要来自化石燃料燃烧和工业生产过程产生的废气及其携带的颗粒物;工业生产中的废水(废液)往往含有复杂的成分.任意排放会导致土壤、水源的污染.需要经过多步处理才能达到排放标准;废渣等固体废弃物的处理兼有减少环境污染和资源回收利用两个霞要目的。化学在三废治理方面发挥着重要的作用。
1.硫氧化物和氮氧化物(NOx)是形成酸雨的主要物质。工业上常利用它们与一些廉价易得的化学物质发生反应加以控制、消除或回收利用。请举例说明这些方法的化学反应原理和类型。
2.含氯、磷的大量污水任意排向湖泊、水库和近海海域.会出现水华、赤潮等水体污染问题。你认为在农村和城市造成的这种水体污染各有什么特点,?并请查阅资料了解有关的污染及治理情况?
3.结合实例.分析和说明在化学实验中如何防止可能造成的室内和室外环境的污染。
我们可以设想。实施清洁生产既能满足人们的物质需求又可以合理使用翻然资源.同时可以保护环境。绿色化学的核心就是利用化学原理从源头上减少和消除工业生产对环罐的污染。
要求:?
(1)回答【思考与交流】中的问题1。
(2)完成“环境保护与绿色化学’’的教学设计片段,内容包括教学目标、教学方法和教学过程。
(1)酸雨是指pH≤5.6的酸性降水,其主要成分是硫酸和硝酸,属于严重的大气污染现象。酸雨主要是由化石

(2)一、教学目标
知识与技能:认识化学在环境保护中的作用。
过程与方法:通过课外知识的自学。培养知识迁移的能力。
情感态度与价值观:通过浏览网页中近、现代能源利用情况和出现问题的相关内容,体会能源合理利用、保护环境和提倡绿色化学的责任感:利用网络视频.图文并茂的知识内容.结合生产和生活实际培养环保意识和节约资源的观念。
二、教学方法
演示法、参观法、探究法、讨论法。
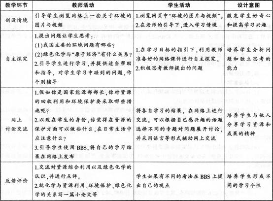
三、教学过程
演示法、参观法、探究法、讨论法。
三、教学过程