阅读下列三段材料,根据要求完成任务。
材料一《普通高中化学课程标准(实验)》关于金属及其化合物的内容标准:根据生产、生活中的应用实例或通过实验探究,了解钠、铝、铁、铜等金属及其重要化合物的主要性质,能列举合金材料的重要应用。
材料二某版本高中实验教科书《化学l》“铝的重要化合物”的内容:二、铝的重要化合物
铝是地壳中含量最多的金属元素,但人们发现并制得单质铝却比较晚,这是由于铝很活泼.从铝的化合物中提炼铝单质比较困难。铝的许多化合物在人类的生产和生活中具有重要的作用。
1.氧化铝
我们已经知道,氧化铝难溶于水,熔点很高,也很坚固,因此覆盖在铝制品表面极薄的一层氧化铝就能有效地保护内层金属。氧化铝是冶炼金属铝的原料,也是一种比较好的耐火材料。
它可以用来制造耐火坩埚、耐火管和耐高温的实验仪器等。
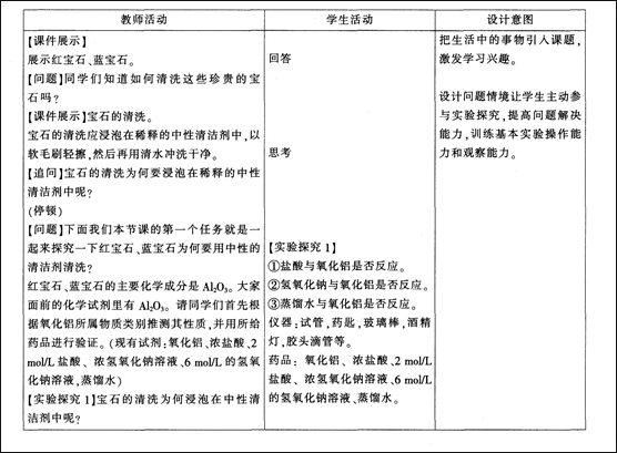
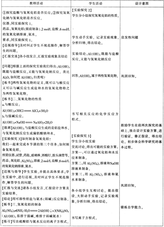
氧化铝难溶于水,却能溶于酸或强碱溶液中。它溶于碱时,生成物是偏铝酸盐和水。因此,氧化铝是一种两性氧化物。
2.氢氧化铝【实验3-7】
在试管里加入l0mL0.5mol/LAl2(S04)3溶液,滴加氨水,生成白色胶状物质。继续酒加氨水.直到不再产生沉淀为止。
反应中得到的白色胶状物质是氢氧化铝[AI(OH)3],它几乎不溶于水,但能凝聚水中的悬浮物.并能吸附色素。在实验室里,常常用铝盐溶液与氨水反应来制取氢氧化铝。
【实验3-8】
取一些上面实验中制得的AI(OH),沉淀,分装在2支试管里,往一支试管里滴加2mol/L盐酸.往另一支试管里滴加2mol/LNaOH溶液。边加边振荡,观察现象。
实验证明,AI(OH)3在酸或强碱溶液里都能溶解。这说明它既能与酸起反应,又能与强碱起反应.它是两性氢氧化物。
AI(OH)3是医用的胃酸中和剂中的一种,它的碱性不强,不至于对胃壁产生强烈的刺激或腐蚀作用,但却可以与酸反应,使胃液酸度降低,起到中和过多胃酸的作用。
加热时,AI(OH)3分解为氧化铝和水。
【学与问】
问题:为什么常用氨水与硫酸铝溶液反应制取氢氧化铝,而不用氢氧化钠溶液?
材料三教学对象为高中一年级学生,他们已经学习了必修化学1的“铝单质”“物质的分类”以及“离子反应”等知识。
要求:
(1)回答材料二“学与问”中的问题。
(2)完成“铝的重要化合物’’的教学设计片段,内容包括教学目标、教学方法和教学过程。
(1)氢氧化钠溶液是强碱,能够溶解氢氧化铝沉淀。(2)教学目标
知识与技能:以氧化铝和氢氧化铝为代表掌握两性氧化物和两性氢氧化物的概念和化学性质;能够掌握一些基本的实验操作。
过程与方法:通过实验探究,认识氧化铝、氢氧化铝的性质及制备氢氧化铝的较优方法:培养观察能力。运用类比的方法认识事物和全面分析事物的逻辑思维能力及创新思维能力。
情感态度与价值观:通过实验探究,体验科学探究的艰辛与喜悦.感受化学世界的奇妙与和谐;激发学习化学的兴趣,深化对“化学是一门以实验为基础的科学”的认识。
教学方法
实验探究法。讲述法,讨论法。教学过程



