《义务教育生物学课程标准(2011年版)》关于“鸟的生殖和发育”的具体内容要求是:知道鸟的生殖和发育的过程。某节教材内容通过提出问题展开讨论,然后观察鸡卵的结构,最后通过利用学生已有的知识,更加清晰地知道鸟类生殖和发育的过程。 (1)设计本节课的教学重、难点。(10分) (2)设计一个学生自主探究、合作学习的教学过程。(20分)
(1)教学重难点
教学重点:
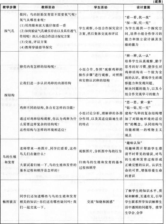
①鸟卵适于陆地上发育的结构特点。②鸟的生殖和发育的基本过程。
教学难点:
通过观察实验等活动促进生物学概念的建构。
(2)教学过程


