首页
>
(中学)体育学科知识与教学能力
> 题目详情
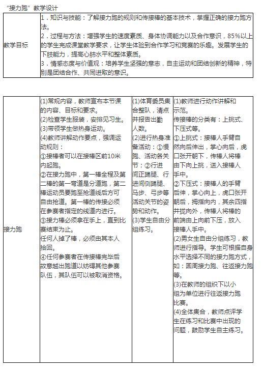
阅读下列材料,根据提供条件,设计一节45分钟的接力跑教学,要求包括教学目标、教师活动、学生活动和教学过程(教学组织形式)。 初
分类: (中学)体育学科知识与教学能力
发布时间: 2023-11-03 07:45
浏览量: 0
阅读下列材料,根据提供条件,设计一节45分钟的接力跑教学,要求包括教学目标、教师活动、学生活动和教学过程(教学组织形式)。 初三(1)班,学生30人。 教学内容:接力跑。
← 返回分类
返回首页 →
相关题目
肌小节是指( )
在体育教学中,运动负荷的安排应遵循( )
对于小腿下部等粗细均匀部位的损伤,下列包扎法正确的是( )
以踢、打、摔、拿、击、刺等技术动作为素材,遵照攻守进退、动静疾缓、刚柔虚实等矛盾变化的运动规律,组成徒手和器械的运动方式是(
青年拳动作简单、方法明确、节奏流畅,并具有鲜明的攻防意识,既可以单练也可以对练,能够充分激发学生学习的积极性。下列关于青年拳的说
↑