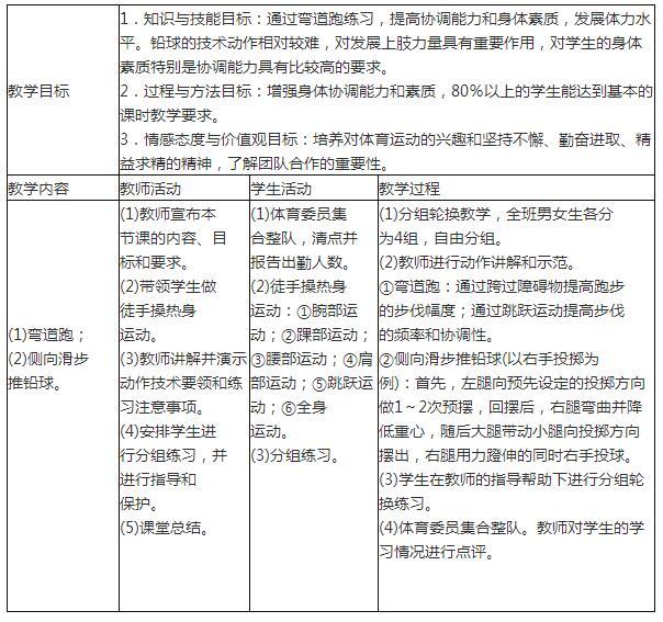
<p>阅读下列材料,根据材料进行简单的教学设计,要求包括教学目标、教学内容、教师活动、学生活动和教学过程。 某初二(2)班学生

分类: (中学)体育学科知识与教学能力 发布时间: 2023-11-03 07:45 浏览量: 1

阅读下列材料,根据材料进行简单的教学设计,要求包括教学目标、教学内容、教师活动、学生活动和教学过程。 某初二(2)班学生共40人,其中男生20人,女生20人。 教学内容:弯道跑、推铅球。 器材:铅球。

“弯道跑和推铅球”的教学设计