以下是高三思想政治教材中的部分内容,请结合教材中人民代表大会是人民行使国家权力的机关的内容,设计一个教学简案。 人民代表大会——国家权力的机关 我国宪法规定:“中华人民共和国的一切权力属于人民。人民行使国家权力的机关是全国人民代表大会和地方各级人民代表大会。”这说明我国政权组织形式是人民代表大会制度。 人民代表大会是国家权力机关。它代表人民统一行使国家权力,决定全国和各级地方一切重大事务。国家的行政机关、审判机关、检察机关都是由人民代表大会产生,对它负责,受它监督。 全国人民代表大会是最高国家权力机关。全国人民代表大会及其常委会行使立法权、决定权、任免权、监督权。全国人民代表大会在我国的国家机构中居于最高地位,其他国家机关的权力都不能超越它。 全国人民代表大会的常设机关是全国人大常务委员会,它由委员长、副委员长、秘书长组成委员长会议,处理全国人大常委会的重要日常工作。
【教学目标】
1.知识目标
(1)明确人民代表大会是我国的国家权力机关。
(2)知道人民代表大会的主要职权。
(3)了解人民代表的法律地位、权利和义务。
2.能力目标
(1)培养学生对图文的分析和理解能力。
(2)通过正确区分“人大代表的权利”与“权力机关的权力”,培养辨析、概括能力。
3.情感、态度与价值观目标
(1)通过对人民代表大会的学习,明确我国具有人民民主专政的国家性质,坚定热爱社会主义政治制度的信念。
(2)通过模拟与讨论,从公民如何参与政治活动角度进一步增强学生公民意识。
【教学重点】人大代表的权利与义务。
【教学难点】人大代表权利和人民代表大会权力的关系。
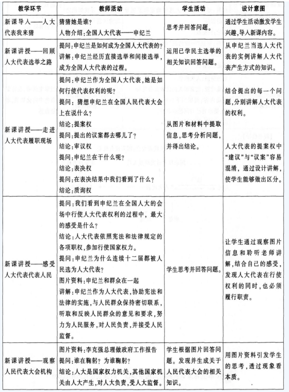
【教学过程】


