<p>如题图所示,放大器的输入电阻Ri、输出电阻R0和电压放大倍数Au分别为: <img alt="" src="https:

分类: 土木建筑类 (电网) 发布时间: 2023-11-03 08:53 浏览量: 3

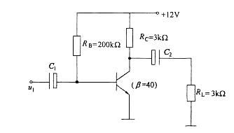
如题图所示,放大器的输入电阻Ri、输出电阻R0和电压放大倍数Au分别为:

A.200kΩ,3kΩ,47.5倍

B.1.25kΩ,3kΩ,47.5倍

C.1.25kΩ,3kΩ,-47.5倍

D.1. 25kΩ,1.5kΩ,-47.5倍

正确答案是C