首页
>
数学3 (军队文职)
> 题目详情
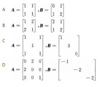
<p>下列矩阵中A与B合同的是() <img alt="" src="https://learnfile.20230611
分类: 数学3 (军队文职)
发布时间: 2023-11-03 09:29
浏览量: 0
下列矩阵中A与B合同的是()
A.A
B.B
C.C
D.D
正确答案是C
← 返回分类
返回首页 →
相关题目
<img alt="" src="https://learnfile.20230611.cn/learnAppQuestion/
<img alt="" src="https://learnfile.20230611.cn/learnAppQuestion/
已知4阶矩阵A~ B,A的特征值为3,4,5,6,E为4阶单位矩阵,则|B-E|=()
<img alt="" src="https://learnfile.20230611.cn/learnAppQuestion/
<img alt="" src="https://learnfile.20230611.cn/learnAppQuestion/
↑