<p>以下四项指出了公文中确实存在的错误,其中修改正确的是()。 <img alt="" src="https://learn

分类: 公务员 (军队文职) 发布时间: 2023-11-03 10:18 浏览量: 0

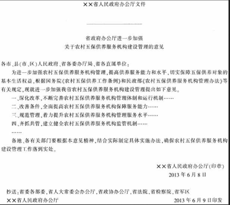
以下四项指出了公文中确实存在的错误,其中修改正确的是()。

A.公文标题应为“省政府办公厅进一步加强农村五保供养服务机构建设管理的意见”

B.各主送机关之间的“、”应改为“,”

C.关于抄送机关,应当在最后一个抄送机关名称后标句号

D.印发机关应左空两字,印发日期应右空两字

正确答案是C