H省民生生物工程有限公司是一个集科研、生产和销售为一体的高科技企业,由心血管肿瘤研究所和香港国际好时药业公司合作创办。 公司成

分类: 二级(理论、专业、综合评审) 发布时间: 2023-11-03 04:54 浏览量: 1

H省民生生物工程有限公司是一个集科研、生产和销售为一体的高科技企业,由心血管肿瘤研究所和香港国际好时药业公司合作创办。 公司成立以来,以H省名医张圣手的家传秘方和现代中医理论为基础,以早期发明并先后获得国际大奖的心血管通片为龙头,借鉴和采用香港国际好时药业先进的管理和质量保证体系,先后推出了一系列优秀产品,并同时培养了大批技术人才和销售精英,创建和完善了完整的市场管理制度。 随着产品线及人才队伍的壮大成熟,民生生物工程有限公司已成为一家独具竞争力的企业。2013年以来,公司的新药研制与开发业务量有了较大的增长。不久前,该公司通过互联网公开发布了招聘数十名医药销售代表的广告。 此后陆续有不少应聘者寄来了应聘申请书,经过初步筛选,公司决定对其中20人进行面试。 设计要求: 设想你为民生生物工程有限公司的人力资源主管,请设计一个面试方案,并说明面试应注意的问题。

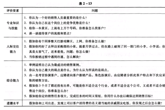
(1)面试方案 面试问题应能考察应聘人员的专业知识与技能、人际交往能力以及其综合能力、道德水平等。具体评价要素与问题如表2—13所示。 (2)面试提问时应注意的问题 ①简历并不能代表本人,应对应聘者提供的材料进行提问,鉴别材料的真伪; ②工作经历比学历重要,应了解应聘者过去的实际表现而不是对未来承诺; ③通过了解应聘者过去工作经历中的一些关键细节,判断其能力,而不要轻信应聘者自己的评价; ④通过应聘者的工作经历分析应聘者的价值取向,而不轻信应聘者的自己观点; ⑤有意提问一些矛盾的问题,引导应聘者作出可能矛盾的回答,来判断应聘者是否有撒谎等。